Assuntos Fundiários

O SIGEF titulação está disponível para o público e titulação de imóveis rurais pode ser solicitada via internet

Por CNA 30 de abril 2020
Compartilhe:
Comunicadotecnico 30 04 2020 banner
Baixar publicação

O direito de propriedade é defendido pela Confederação da Agricultura e Pecuária do Brasil (CNA) como premissa para diminuição de insegurança jurídica e pacificação no campo. A melhoria dos processos que garantam a efetivação do direito de propriedade é de grande importância para o desenvolvimento econômico e social do país.

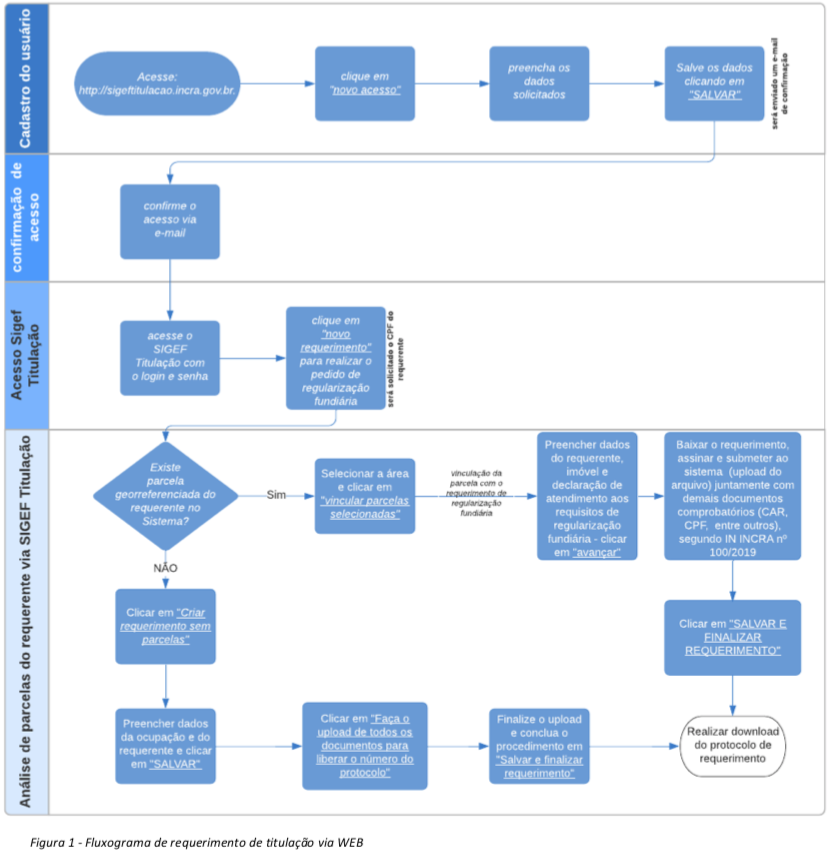
Um grande passo foi dado pelo INCRA ao agregar tecnologia aos processos de emissão de títulos e verificação dos requisitos de titulação. Segundo o órgão fundiário federal o sistema promoverá o cruzamento de informações de áreas georreferenciadas e já validadas pelo SIGEF com demais bancos de dados do Governo Federal. O uso de tecnologia (sensoriamento remoto) permite a verificação de eventuais sobreposições com terras indígenas, territórios quilombolas, áreas embargadas, unidades de conservação, entre outros, gerando um alerta em caso de inconsistências.

Quando necessário, o interessado será solicitado a apresentar correções nos dados para que a análise possa ser concluída e, caso não ocorra atendimento aos requisitos, o processo poderá ser indeferido. A seguir é apresentado um fluxograma do procedimento de solicitação de titulação via internet baseado no manual de requerimento web para regularização fundiária do INCRA1.

Comunicadotecnico 30 04 2020


Em caso de regularização fundiária em áreas onde não existe georreferenciamento, para que a análise seja realizada, deve-se providenciar o georreferenciamento do imóvel onde se pretende fazer a regularização. Essa etapa pode ser realizada pelo poder público, ou por meio de contratação, pelo interessado, de profissionais devidamente habilitados, para posterior submissão do georreferenciamento ao Sistema de Gestão Fundiária – SIGEF. Somente assim, estará atendido os critérios para a regularização fundiária estabelecidos em legislação.

Ainda segundo o órgão fundiário, caso o interessado já possua um processo de regularização em andamento, ele será migrado, pelo INCRA, para o SIGEF titulação e poderá ser acompanhado pelo requerente utilizando o CPF, número do processo ou nome.

Os novos procedimentos estabelecidos e divulgados pelo INCRA representam um grande avanço no processo de titulação e são uma demanda defendida pela CNA, que atuou de diversas formas para que esses procedimentos fossem otimizados. As mudanças visam reduzir o tempo de análise e aumentar a segurança das etapas que envolvem a verificação dos requisitos com o uso de tecnologia (sensoriamento remoto).

Dessa forma, promove melhorias nos processos operacionais e técnicos apresentando critérios que agilizam a análise e garantem segurança durante o procedimento de titulação.

 

Áreas de atuação

Veja também

Acordo de Parceria entre Mercosul e União Europeia
Publicações Nota técnica

Acordo de Parceria entre Mercosul e União Europeia

Relações Internacionais

22 de janeiro 2026

Ler publicação
Replantio da soja pode elevar custos em até 7,4 sacas por hectare
Publicações Campo futuro

Replantio da soja pode elevar custos em até 7,4 sacas por hectare

Cereais, Fibras e Oleaginosas

16 de janeiro 2026

Ler publicação
Mercado na aquicultura: o desafio de acompanhar seu dinamismo
Publicações Campo futuro

Mercado na aquicultura: o desafio de acompanhar seu dinamismo

Aquicultura

16 de janeiro 2026

Ler publicação
2ª edição do Manual de Boas Práticas das CADECs
Publicações Comunicado técnico

2ª edição do Manual de Boas Práticas das CADECs

Aves e Suínos

15 de janeiro 2026

Ler publicação
Panorama do Agro - Semana de 15 a 19 de dezembro
Publicações Boletins técnicos

Panorama do Agro - Semana de 15 a 19 de dezembro

19 de dezembro 2025

Ler publicação
Mercado Mundial de Equídeos
Publicações Documento técnico

Mercado Mundial de Equídeos

Equideocultura e Relações Internacionais Equideocultura e Relações Internacionais

16 de dezembro 2025

Ler publicação
Série Especial Conacarne - Aprendizados estratégicos durante o 1º Congresso Nacional da Carne
Publicações Campo futuro

Série Especial Conacarne - Aprendizados estratégicos durante o 1º Congresso Nacional da Carne

Núcleo de Inteligência de Mercado e Bovinocultura de corte Núcleo de Inteligência de Mercado e Bovinocultura de corte

15 de dezembro 2025

Ler publicação
Panorama do Agro - Semana de 8 a 12 de dezembro
Publicações Boletins técnicos

Panorama do Agro - Semana de 8 a 12 de dezembro

13 de dezembro 2025

Ler publicação